2138cn太阳集团古天乐
重庆市重点2138cn太阳集团古天乐
重庆市“十四五”重点学科
国家级一流本科专业
重师校训:厚德笃学、砺志创新
重师精神:自强不息、躬行师道
办学理念:立教无类、以文化人
重师校风:学高为师、身正为范
重师教风:博学敬业、为人师表
重师学风:勤学善思、求是致用
本站首页
太阳概况
学院简介
领导班子
机构设置
师资队伍
院徽院训
科学研究
科研平台
科研动态
科研成果
重庆延研会
研究会简介
组织机构
工作动态
理论视窗
学术动向
研究资料
影视展播
招生就业
专业宣传片
本科招生
研究生招生
本科就业
研究生就业
太阳集团
组织架构
工作动态
校友影集
文化建设
合作交流
理论学习
下载专区
旧版网站
一流本科专业建设
当前位置:
本站首页
>>
一流本科专业建设
>>
专业介绍
>> 正文
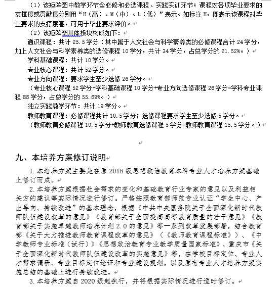
太阳集团21382020级思想政治教育专业(师范)本科人才培养方案
作者:佚名,2021-04-13,编辑:廖文梅,浏览量: 次
上一条:
太阳集团21382021级思想政治教育专业(师范)本科人才培养方案
下一条:
太阳集团2138思想政治教育本科专业简介
【
关闭
】
马克思主义研究网
全国高校思想政治工作网
地 址:重庆市大学城,太阳集团2138虎溪校区,汇贤楼
邮 编:401331
Copyright 2138cn太阳集团(MACAU)古天乐代言-官方网站 版权所有
网页设计:汪晓玲
技术支持:谭华山,E-Mail:6510388@qq.com